EE - 309 / E01 Fall 2002
Circuit Design and Simulation
Professor: Ho
Submitted By:
Andrew Buettner
Lab #3: Op-Amp With Multiple Inputs
Table Of Contents
1) Cover Page 1
2) Table of Contents 2
3) Objective 3
4) Components Used 3
5) Procedures 3
6)
Lab Data / Results 3
1) Diagram 1 3
2) Table 1 3
3) Diagram 2 4
4) Diagram 3 4
5) Diagram 4 4
7 Answers to Lab Questions 4
7) Conclusions 5
8) Attachments 5
Objective
The objective of this lab is to create an amplifier with multiple inverting, and non inverting inputs. This will be accomplished by using a single 741 style op-amp. Then measurements will be bade on the simulated circuit and compared to expected, calculate values.
Components Used
1) PC with CircuitMaker® installer
Procedures
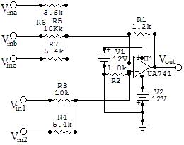
1) Design a multi-input amplifier / summer that follows the following equation: Vo = V1 + 2V2 - 3Va - Vb - 2Vc
2) Simulate the circuit using all 1V inputs.
3) Repeat step 2 using a 1Vp-p sine wave at 1KHz
4) Repeat step 2 using a 1Vp-p AM wave form with a carrier frequency of 10KHz and modulation of 1KHz.
5) Repeat step 2 using a 1Vp-p FM wave with the same characteristics as the AM wave.
Lab
Data / Results
1) Diagram 1: Summer / Amplifier Schematic

2) Table 1: Results from DC test
|
DC Voltage Output: |
-107.2mV |
3) Diagram 2: Result from sinewave test

4) Diagram 3: Results from AM test

5) Diagram 4: Results from FM test

Answers to Lab Questions
1) Q: Derive Phil Vrbancic's theorem.
A: See Attachments
Conclusions
This lab has demonstrated the basics of a summer / amplifier. My answer to the post lab question may not be completely correct because I mostly guessed as to the Rx relationship. However, the system makes sense when considering the principle of inverting, and non-inverting configurations.
Attachments
Original lab handout
Original lab data
Calculation
Pre-lab spreadsheet
